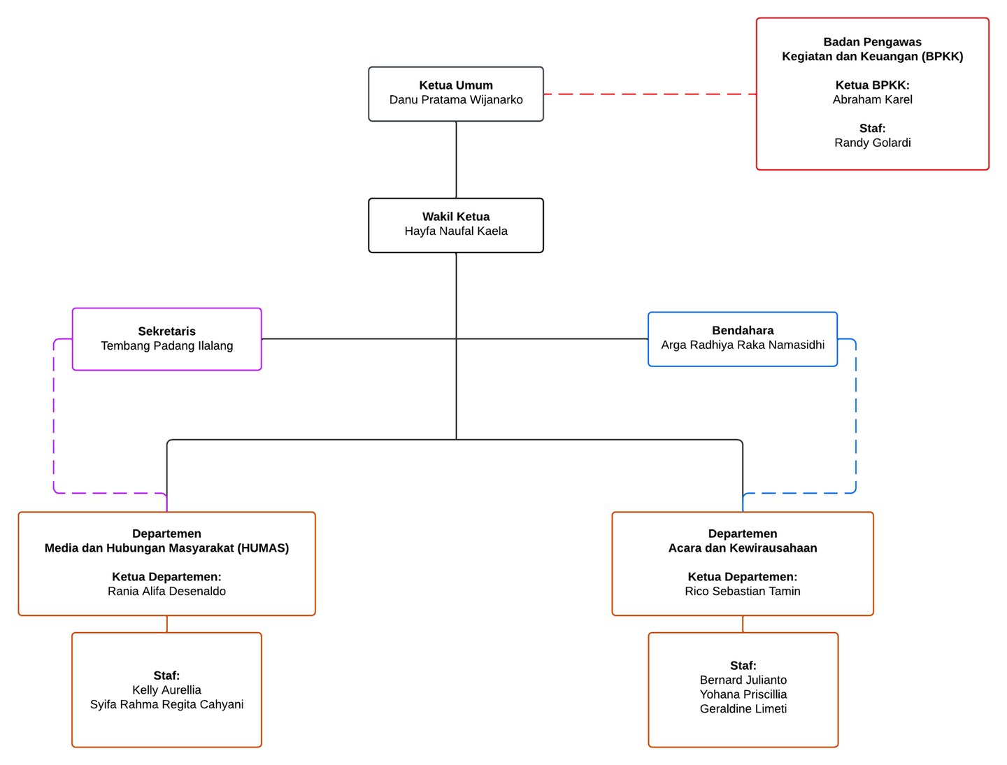
Ilalang Cabinet 23/24
“Ilalang (or Alang-alang) symbolizes the ability to grow and develop in various conditions, teaching us to see beauty in simplicity and find strength in uncertainty.”




Danu Pratama Wijanarko
President




Arga Radhiya Raka Namasidhi
Treasurer


Rico Sebastian Tamin
Head of Departement




Tembang Padang Ilalang
Secretary
Randy Golardi
Supervisor
Abraham Karel
Head of Supervisor
Hayfa Naufal Kaela
Vice President
Yohana Lamtiar Priscillia
Bernard Julianto
Geraldine Limeti
Department
Events & Business
Department
Media & Public Relations
Rania Alifa Desenaldo
Head of Department
Kelly Aurellia
Syifa Rahma Regita Cahyani
Celine Charlotte Christdinova



